Contractor Information
Street Cuts Manual has been prepared by the Public Works Department – Engineering Division to provide information and details on the process of restoring street cuts for aiding the contractor/permit applicant in fulfilling their duties as required. Some of the key points of the manual are:
- All hard-surface cuts on regional streets or permits associated with a regional street address shall be restored by the permit applicant or their agent (see Important links below for Regional Network Map);
- Unless done by the City Forces, the contractor completing the restoration must have a valid "Restoration Contractor's License" under the Streets By-law No. 1481/77 (see Important links below);
- Worksite must be protected at all times, and it is the responsibility of the contractor until the street cut has been permanently restored with the inspection and approval of the designated employee from the Public Works Department – Engineering Division;
- The permit applicant must ensure that the temporary restoration of all cuts associated with the permit are monitored and maintained at all times in a condition that is safe for which that portion of the street is reasonably expected to be used. This obligation continues until all cuts associated with the permit are permanently restored;
- All hard-surface permanent restorations have one year warranty period starting from the date of final inspection upon restoration;
- Contractors may refer to the street pavement ratings map to fulfill the restoration guidelines (see Important links below);
- Contractors working on City streets will need to obtain approval from the Traffic Management Branch.
Licensed Restoration Contractors
The List of Licensed Hard Surface Restoration Contractors includes all contractors with valid Restoration License. It is provided as a public service only and does not constitute a warranty of any kind relating to any work carried out by the contractor.
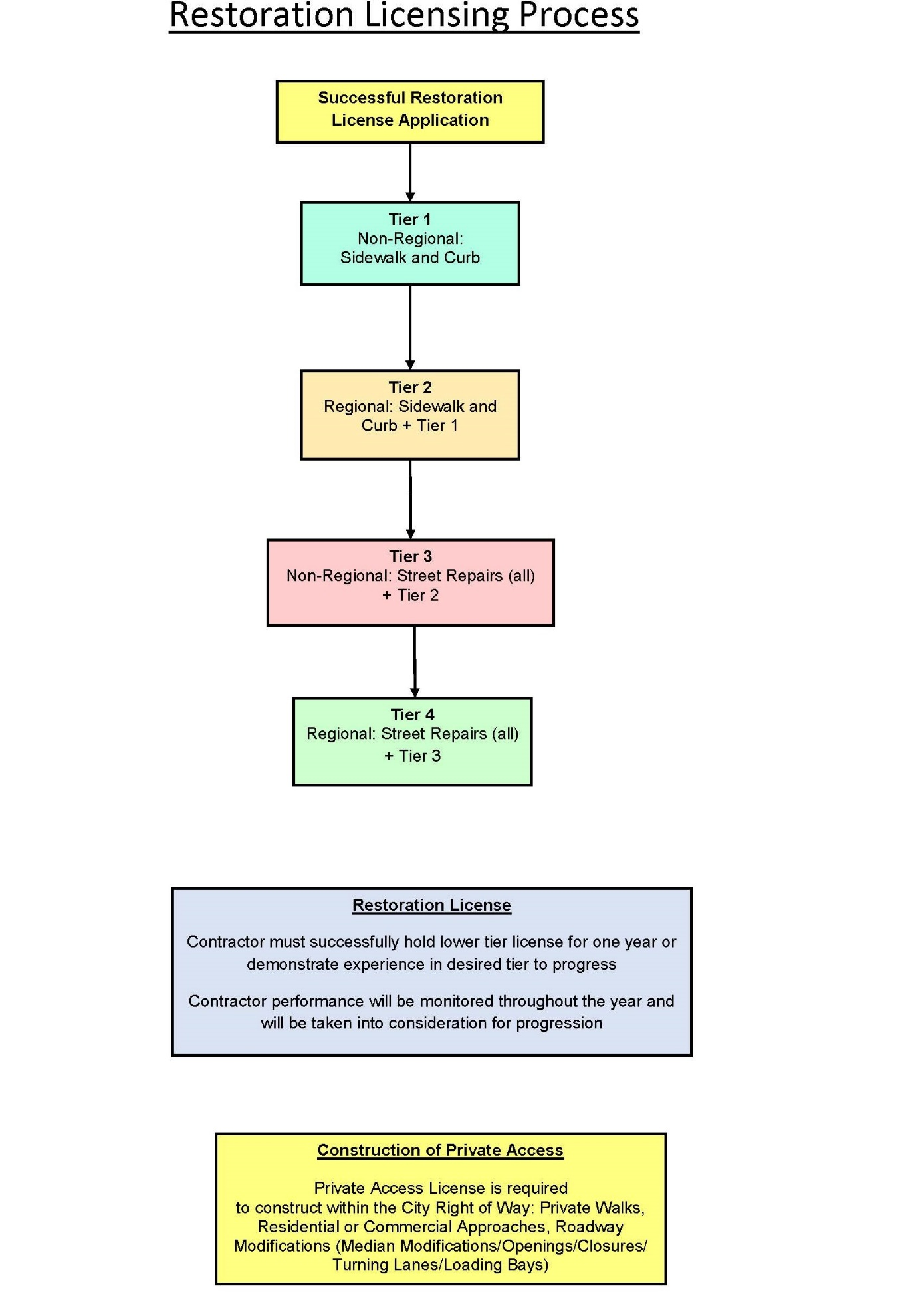
The Restoration License is categorized by a tier classification system as shown in the following diagram:

Important links:
- Street Cuts Manual
- Streets By-Law No. 1481/77
- Standard Construction Specifications
- Regional Map Network
- Street Conditions Map
- List of Licensed Hard Surface Restoration Contractors
Permits
Street Cut Permit:
At any time an excavation in or under a street, sidewalk or boulevard is done a street cut permit is required.
Street Lane Closure Approval:
The Contractor performing the work under a street cut permit is required under the Manual of Temporary Traffic Control to obtain approval from the Traffic Management Branch for all City streets.
Sewer and Water Inspection Permit:
No connection, repair, alteration or reconnection shall be made to the underground portion of a sewer connection or drain either on the City street or on private property without first obtaining a Sewer and Water Inspection Permit from the City. The applicant shall pay the cost of installation of the water service connection from the street watermain to the property line. The service may be installed only by the employees of the Water and Waste Department or by a person licensed by the City (licensed sewer and water contractors) to perform that type of work. The permit application shall be supplemented by any plans, specifications, or other information considered pertinent. If work requires utilization of any portion of the City Right-of-Way, applicant will also require a "Use of Street" permit. For more information, please call 204-986-6006.